首页
关于我们
公司介绍
企业愿景
企业资质
久测环境
新闻中心
公司动态
政策法规
公示公告
员工天地
业务板块
安全评价
环境评价
检测服务
工程咨询
项目公示
项目公示
经典案例
经典案例
党建工作
党建工作
人才招聘
人才招聘
联系我们
联系我们
Project publicity
项目公示
项目公示
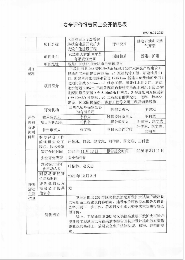
安达市庆新油田开发有限责任公司卫星油田卫262等区块扶余油层开发扩大试验产能建设项目安全预评价报告网上信息公开表
上传时间:2026-03-23 浏览量: 来源:久远
上一条:安达市庆新油田开发有限责任公司卫星油田卫1-52-13等区块葡萄花油层外扩产能建设项目安全预评价报告网上信息公开表
下一条:中国石油天然气股份有限公司西南油气田分公司致密油气勘探开发项目部金浅221井试采地面集输工程安全预评价报告从业告知书
返回列表
友情链接
百度一下